欢迎访问华体会平台_华体会(中国)一站式服务平台,!

益生菌逆转小鼠脱发

医学实验主要包括分子生物学、细胞生物学、病理学、免疫学的实验;SCI论文主要包括论文翻译、母语润色改写;专利主要包括发明专利、实用新型专利、外观设计专利的申请;专著主要包括单篇学术论文、系列学术论文和学术专著的出版。

益生菌逆转小鼠脱发 当前位置:首页 > 新闻资讯

益生菌逆转小鼠脱发

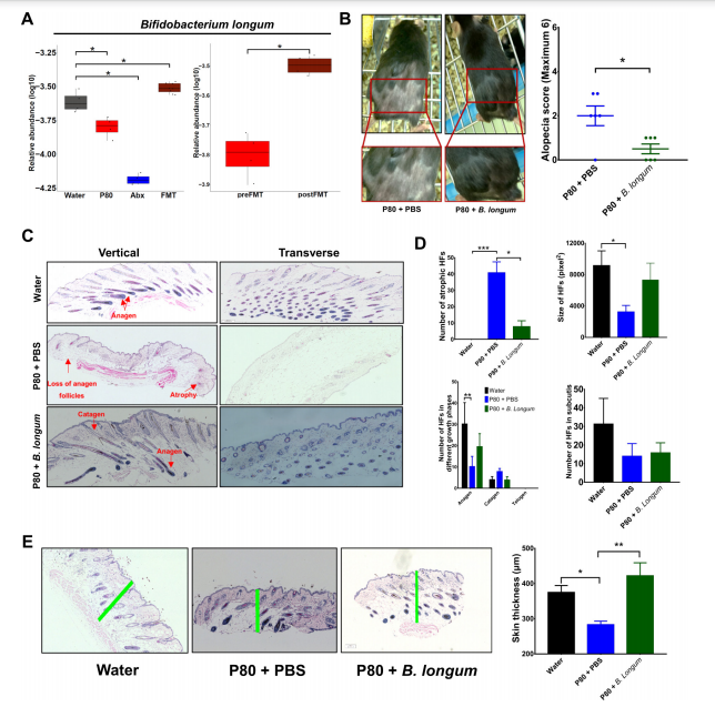
据国家卫健委发布的数据显示,中国有超过2.5亿人正饱受脱发的困扰,平均每6人中就有1人脱发,脱发人群亦有年轻化的趋势,大批90后正被脱发所困扰。脱发的成因与多种因素有关,包括作息不规律、压力大等等,2021年Nature的一篇论文则揭示,脱发与饮食习惯有着十分紧密的联系[1]。而最近,来自香港香港中文大学黄秀娟团队的一项工作成功发表在了胃肠领域顶刊《Gut》上。
 
在这篇letter中,研究人员通过在无大豆饲喂的小鼠饮食中加入乳化剂聚山梨酯80(P80),成功诱导出了小鼠脱毛模型,通过对小鼠肠道菌群的检测,研究人员发现,这种脱毛小鼠肠道菌群出现失调现象,Akk菌增加、长双歧杆菌减少。为了改变肠道菌群情况,研究人员选择用抗生素/粪菌移植两种方法分别处理。结果发现,抗生素组的小鼠肠道菌群失调加重,脱发同样加剧,而抑制了健康小鼠粪便的脱毛小鼠,则出现了逆转情况,肠道菌群恢复稳态,脱毛情况也有显著改善。

通过对菌群测序数据的分析,在接下来的研究中,研究人员选择对脱毛模型小鼠靶向补充益生菌:长双歧杆菌HK003。能逆转P80和化疗引起的小鼠脱毛,增加皮肤厚度和改善毛囊; 菌群功能分析表明,脱毛小鼠中,Akk菌的叶酸转化和植酸降解功能增强,菌群的黏液保护作用减弱、必需氨基酸合成和能量代谢失调。

近年来,肠道菌群、菌群移植相关研究一直是生物医学领域的热点之一,此项研究进一步扩大了它的研究版图,提示除了胃肠疾病、肿瘤、自闭症等领域外,肠道菌群调节的方法还可以应用到更广阔的范围里。

上一篇:适者生存的理论源头 ——细胞自噬
下一篇:聪明绝顶
热门推荐
>
<